Icon Analyst 47 -- Supplementary Material


Last updated March 6, 1998.


Assualt on Mount Versum


Figure 1. Testing for Versumness



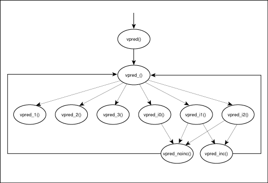
Figure 2. Call Graph for Versum Testing Procedures



Figure 3. Visualization of Call Depth


Exploring Carpet Space


Figure 1. The Application Interface



Figure 2. The Dialog for a Line

Meta-Specification Program

Meta-Specification Expansion Program





Graphics Corner -- Gamma Asjustment


Figure 1. The Effects of Different Gamma Settings



Figure 2. The Application Interface



Figure 3. The Dialog for Setting Gamma

Gamma Adjustment Program

Examples of gamma adjustment





From the Library


Figure 1. The Game of Concentration





Tricky Business


Figure 1. The Focus Menu


What's Coming Up





Icon home page