Schooner Collaborations


Fine-Grain Modeling of Large Ecosystems

Schooner is currently being used in an ecosystem modeling project at the University of Arizona with the Electrical and Computer Engineering Department and the School of Renewable Natural Resources . The project is combining discrete event modeling, visualization tools, and geographic information systems to simulate ecosystems at high levels of resolution and encompassing large areas. Schooner is being used as the interconnection technology that enables different pieces of the meta-computation to be executed on heterogeneous machines spanning the Internet.

This project is an HPCC "Grand Challenge" application project funded by the National Science Foundation.


Numerical Propulsion System Simulation

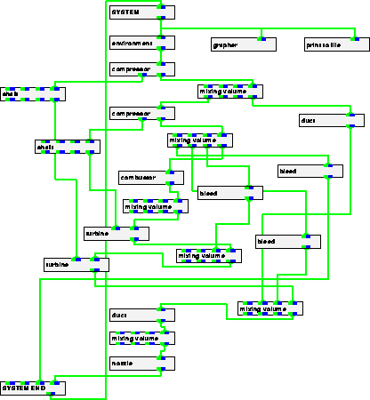
The Numerical Propulsion System Simulattion (NPSS) project is a multi-year effort sponsored by NASA Lewis Research Center to improve the state-of-the-art in jet engine simulation. Two goals of this project are to experiment with steering engine simulations and to combine low- and high-fidelity engine component simulations. Schooner has been used in the construction of two meta-computations in support of NPSS. One is a prototype simulation executive that employs the Turbofan Engine System Simulation (TESS), a one-dimensional engine model. In this executive, the AVS scientific visualization system is used as a front-end, with Schooner providing the interconnection between AVS and remote portions of the computation. TESS represents each of the principal components of an engine as a module within AVS, and the AVS Network Editor is used to interconnect modules to represent the airflow through the engine. A network of this type for the F100 engine is illustrated below.


Note that a module in TESS can be used to represent more than one component in the simulated engine, with the characteristics of each instance determined by the dataflow connections to other engine components and by values the user supplies through the widget mechanism supported by AVS. The widgets for the low-speed shaft module are shown below. The top widgets are parameter values, while those on the bottom allow the user to select the remote host to be used for that module and to specify the executable on that host.


Since TESS modules have no side effects, users can also take advantage of Schooner's feature for moving components dynamically during execution. In particular, once the simulation has started, they can select a different host and Schooner will move the remote computation from the old host to the new host.

Schooner is also being used in the NPSS project to construct a prototype zooming application in which the one-dimensional TESS model is combined with a three-dimensional fan code. In this application, a monitoring and control system assists the user in controlling long-running simulations and gives assistance through an expert system that provides warnings and errors to the user. Eventually, the expert system will help in steering the execution of the simulation as well. The zooming project includes researchers in the Department of Mechanical Engineering at the University of Toledo and in the Industrial Engineering Department at Cleveland State University. An early version of the system was entered in the ``Heterogeneity Challenge'' at Supercomputing '94. The initial design of the system is described in Afjeh95.


back to Schooner Project home page